Health Dashboard
1.0 System Architecture Overview
The Health Dashboard is a processing unit designed to synchronize two distinct data points.
Deployment A: CM (Coatings Manager): This contains the entire point cloud of the platform without any differentiation. The area is calibrated to match the client's perceived platform dimensions. It tracks coating breakdown (Ri0–Ri5) across the entire facility.
Deployment B: PSIM (Pressure System Integrity Management): This contains only the point cloud of pressure equipment. It is not calibrated; it represents raw scan data. It differentiates corrosion by severity (Light, Moderate, Heavy) and has the contextualization abilities.
2.0 Phase 1: Baseline Initialization
Establishing the baseline is the first step for the health score.
CM Calibration: The Coatings Manager (CM) area is calibrated to align with the platform's physical perspective. The paint block total area and Ri0–Ri5 values are proportionally scaled based on the calibration factor.
Detection Mapping: The system maps existing corrosion using Ri scales for CM and corrosion severity (Light, Moderate & Heavy) along with contextualization for PSIM to establish the initial baseline score.
Baseline Output: A final health score is calculated based on customizable weightage between structural and pressure conditions and stored in the System of Record (SOR).

Area Risk Configuration for PSIM

COF Configuration for PSIM

Area Risk Configuration for CM
Based on requirement, COF can be configured for the coatings manager deployment as well from the template builder.

3.0 Phase 2: Operational Burndown (Remediation)
Health updates are triggered automatically upon completion of work items.
3.1 Structural Remediation (CM)
Closing a structural chase item automatically triggers a health burndown, but the underlying calculation logic depends on whether the item is a Point of Interest (POI) or a Volume of Interest (VOI):
Point of Interest (POI): When a POI is updated to "Completed," the system add the Proposed Paint Area to the paint block remediation area. It calculates a remediation percentage (Proposed Paint Area divided by the paint block's Total Area) and proportionally reduces the paint block's entire Ri0–Ri5 distribution by that exact percentage.
Volume of Interest (VOI): When a VOI is updated to "Completed," the system compares the Proposed Paint Area against the Fabric Proposed Area:
If Proposed Paint Area > Fabric Proposed Area: The system uses the Proposed Paint Area, calculates the remediation percentage, and proportionally reduces the paint block's Ri0–Ri5 distribution equally by that percentage.
If Proposed Paint Area is less than, equal to, or left blank: The system uses the Fabric Proposed Area. Instead of a percentage reduction, it directly applies the VOI's Ri0–Ri5 values to the paint block's remediation.
Automatic Reflection: There is no manual intervention required for structural items to impact the dashboard once closed.
3.2 Pressure Remediation (PSIM)
Component Logic: When a pressure chase item is updated to "Completed", the system identifies the specific pipe section within that paint block. It does not matter if the item is a POI or a VOI; the specific pipe component is automatically remediated.
Calculated Burndown & Data Storage: While a user can manually enter area fields (like Proposed Paint Area), these values are only saved and stored in the System of Record (SOR). They are NOT used in the actual burndown calculation. Instead, the remediation value is calculated strictly based on the remediated component's Light, Moderate, and Heavy (LMH) corrosion values.
Manual Sync (Optional): Because pressure lines are part of the structural point cloud, remediating a pressure component does not automatically burn down the structural coating area. To reflect this progress as a partial paint block completion in the Coatings Manager (CM) and cater to the double-dipping effect, the area must currently be manually synced by the user.
For updating POI statuses, please refer to the usage guide mentioned in section 7.0

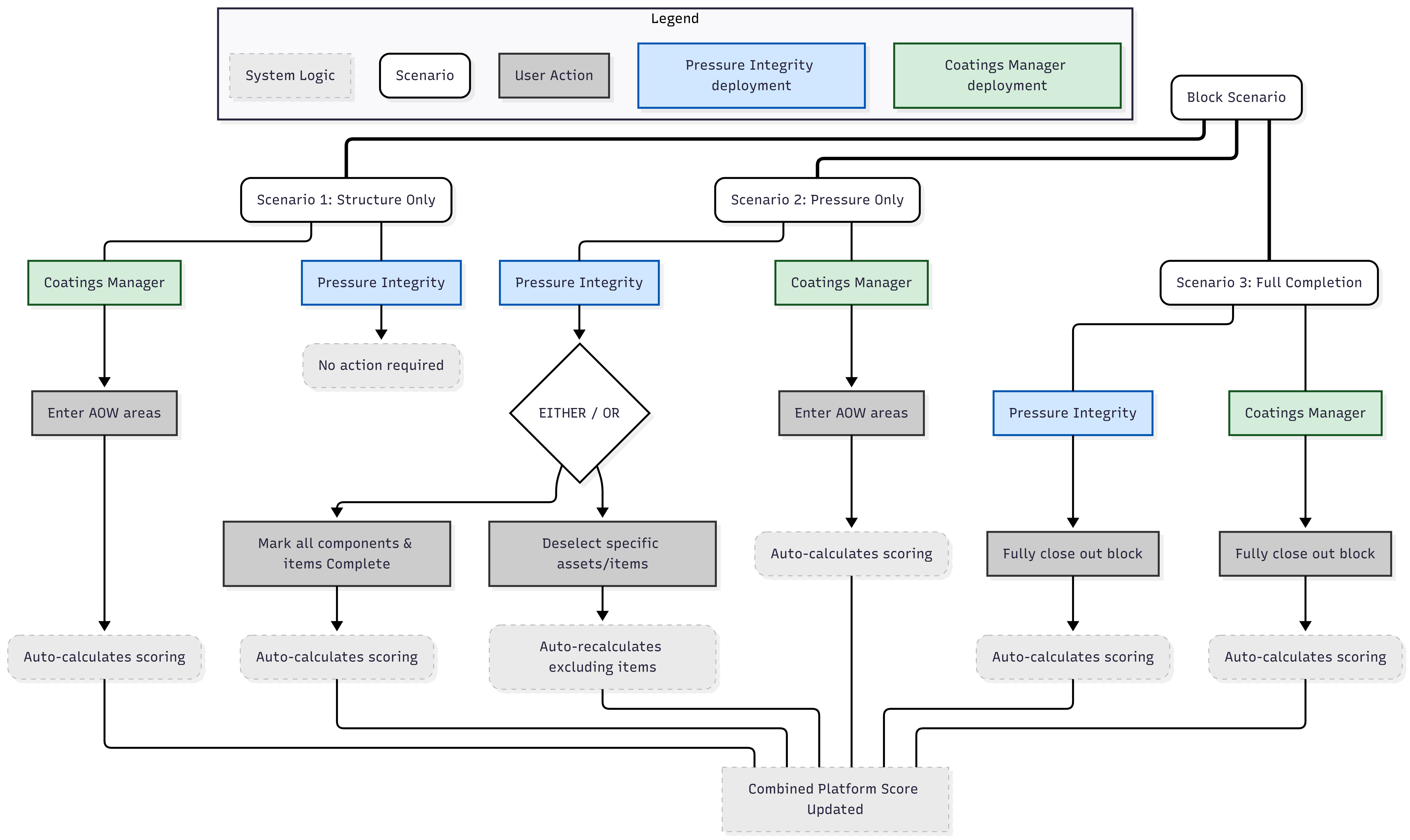
3.3 Block Closeout Workflows
The overall platform health score is a combined contribution from both the Pressure Integrity (PSIM) and Coatings Manager (CM) deployments.
Scenario 1: Structure Only
Context: Structural items are completed, but pressure-related work is not part of this specific close-out.
Actions in Coatings Manager (CM):
Navigate to the concerned paint block.
Enter the Acceptance of Work (AOW) area value under the Partial Completion field. The system will auto-calculate the scoring.
If the specific structural chase items that were completed are known, update their status to closed while closing the paint block.
Actions in Pressure Integrity (PSIM): No action is required in the PSIM deployment.
Scenario 2: Pressure Only
Context: Pressure components within a paint block have been painted and completed, but the full paint block is not yet complete.
Actions in Pressure Integrity (PSIM): You have two options based on the extent of the work:
Option A (Full Pressure Completion): Select the paint block and mark all pressure components and associated chase items as Completed. The system will auto-calculate the scoring based on the known paint block areas.
Option B (Partial Pressure Completion): Select the paint block and deselect specific assets or chase items that are not completed or should be excluded. The system will auto-recalculate the completion score, excluding the deselected items.
Actions in Coatings Manager (CM): To keep the deployments in sync, you must manually enter the AOW area value into the CM deployment. This allows the system to auto-calculate the scoring and ensures the structural coating progress is accurately reflected.
Scenario 3: Full Completion
Context: All work within the paint block (both structure and pressure) is fully complete.
Actions:
Fully close out the paint block in the Pressure Integrity (PSIM) deployment.
Fully close out the paint block in the Coatings Manager (CM) deployment.
Both systems will auto-calculate their scoring, resulting in a 100% healthy status for that area and updating the combined platform score.
Important Note: Closing the paint block in only one system will result in an incomplete or incorrect overall platform score.
For adding remediation areas in CM paint block, please refer to the usage guide mentioned in section 8.0

4.0 System of Record (SOR)
The SOR serves as the secure vault for all integrity data and audit trails.
A centralized system-of-record sheet structured by paint blocks and COF categories, capturing CM and PSIM base and remediation data (calibrated/uncalibrated), tracking both user-input and system-used remediation values for accurate burndown, ensuring every square foot of remediation is independently auditable.

SOR – PSIM Base Block, Ri0–Ri5, Light, Moderate, and Heavy Corrosion Areas

SOR- CM Base Ri-Ri5 Calibrated and Uncalibrated Areas

SOR - PSIM and CM Chase and Block Remediation Areas

SOR – PSIM Remediated Ri0–Ri5, Light, Moderate, and Heavy Corrosion Areas

SOR- CM Remediated Ri-Ri5 Calibrated Areas
5.0 Operating Status (Edge Cases)
The system logic handles non-linear data updates through specific "Status Bits":
Status Reversion:
Paint Block: Reverting a paint block from “Completed” to “Active” resets its progress -components (for PSIM) or remediated area (for CM) return to zero.
Chase Items (Planned): Reverting a chase item from “Completed” to “In Progress” will restore the remediated area back to the respective block.
Area Modification: If a closed item's area is edited, the SOR automatically recalculates the delta for the health score.
Chase Addition: Adding new chase items increases the "Work Required" without altering the calibrated total area of the platform.
6.0 Known Limitations
Manual Bridge: Pressure to CM synchronization for health credit (double-dipping) remains a manual data entry effort for the current version.
Calibration Difference: Users must remember that PSIM area values are raw/uncalibrated, while CM values are calibrated to the facility's physical footprint.
Proportionally reduce block work or chase work area from CM since we actually don't know the Ri0 to Ri5 breakdown of the actual area being painted.
7.0 User Guide: Updating POI Statuses
This guide outlines the workflow for updating the status of workpacks and individual POI/VOIs. These steps apply to both PISM and CM deployments.
Step 1: Navigate to the Points of Interest Tab
Open the Insights tab from the top navigation bar.
Select the Points of Interest sub-tab.
Select Workpack in the view by dropdown

Step 2: Update Status (Two Methods)
You can update statuses at the Workpack level (bulk) or the Individual POI level.
Method A: Updating an Entire Workpack
If a full workpack is finished, you can update it in one click:
Find the desired workpack in the list.
Click the status dropdown (e.g., "In Progress") in the workpack row.
Select Completed.
Note: Changing a workpack to "Completed" will automatically update all nested POIs to "Completed."

Method B: Updating Individual POIs
To update specific items within a workpack:
Click the expand arrow (>) next to the workpack name to view its POIs.
Use the checkboxes to select the specific POI IDs you wish to update.
Click the Change POI Status button above the table.
Select the new status (e.g., Completed) from the dropdown.

8.0 User Guide: Adding Remediation Areas in CM Paint Blocks
1. Navigating to Paint Blocks
Navigate to the Insights tab.
Select the Paint Blocks sub-tab. You will see a list of all paint blocks with their current status.


2. Updating a Partial Remediation
If a portion of a paint block has been remediated, follow these steps to update the area:
Select the Block: Locate the specific block (e.g., 10C) from the list.
Change Status: Click the dropdown in the Status column and select Partially Completed.
Set Date: A calendar pop-up will appear. Select the date the remediation took place. You can select a past date as well.
Enter Area:
Click the Coating Area tab in the pop-up window.
In the New completed area field, enter the size of the area remediated (e.g., 12000ft²).
The system will automatically calculate the percentage of the total block area that has been completed.
Save: Click Save & Update.



3. Adding Subsequent Remediation
If a user has already remediated a portion of a block (e.g., 12000 ft²) and later completes an additional area (e.g., 1000 ft²), follow these steps to update the record:
Re-open the Remediation Dialog
Locate the block that is already marked as Partially Completed (e.g., 10C).
Click the Edit (pencil icon) located next to the status dropdown in that specific row.
Set the New Remediation Date
A calendar pop-up will appear. Select the new date for this second round of work (e.g., March 10th).
Click Confirm.
Enter the Additional Area
In the Add Area to mark as completed window, navigate to the Coating Area tab.
You will see the Already completed area field showing the previous total (e.g., 12000 ft²).
In the New completed area field, enter only the additional amount remediated during this specific session (e.g.,1000).
Review the Cumulative Progress
The system will automatically update the Completed by area percentage to reflect the new total (the sum of the first and second remediations).
Click Save & Update.


4. Marking a Block as Fully Completed
When a block is 100% remediated, you can update its status directly:
Locate the block (e.g., 4C).
Select Completed from the status dropdown.
Confirm the update in the prompt window by clicking Yes, Mark as Completed.


5. Tracking Remediation History
To view a log of all actions performed on a specific block:
Click the three-dot menu at the end of the block's row.
Select Show History.
A side panel will display the user, timestamp, area remediated, and the effective date of the work.

6. Area Validation
If you enter a "New completed area" that exceeds the remaining available area for that block, a message will appear:
"The entered completed area is greater than the available area for this paint block."
Result: The actual value you typed is saved in the "System of Record," but the system caps the calculation at 100% for health burndown.
